近日,“青创北京”2022年“挑战杯”首都大学生创业计划竞赛结果公布。欧美无码 本研学生在“挑战杯”中收获颇丰,由我院学子担任项目负责人和我院教师指导的项目共计60名学生、14项作品获奖,包括“青振京郊”专项赛道作品9项、“青创副中心”专项赛道作品4项、“青力冬奥”专项赛道作品1项,囊括银奖9项、铜奖5项,取得新突破。另有41名学生积极参与其他学院的团队项目,也在此次市级比赛中获得了奖项。据统计,商院学子担任负责人或参与人的获奖项目共计38项,金奖7项、银奖21项、铜奖10项,共有101名在校本研同学获奖。
“挑战杯”创业计划赛是规模最大、最具权威性和最有影响力的学生创业赛,参赛作品范围广、涉及领域多、技术含量高。本届赛事由北京团市委联合北京市教育委员会、北京市人力资源和社会保障局、北京市科学技术协会、中共北京市委农工委、北京市农业农村局(北京市乡村振兴局)、北京城市副中心管理委员会、北京市青年联合会、北京市学生联合会开展,在以往竞赛基础上,聚焦以首都大学生智慧解决北京发展实际问题,设置了“一杯五赛”的赛道分布。
欧美无码 高度重视“挑战杯”赛事工作,多举措鼓励和引导学生参加“挑战杯”赛事。自2021年底启动“挑战杯”竞赛项目孵化、遴选工作以来,学院领导高度重视,多次会商研讨,统筹推进,并进一步完善政策机制进行激励。组织创新创业方向专业师资、企业高管、投资人组成专业辅导团队,面向学院学子围绕大赛开展了系列工作:建立微信咨询指导群,摸底学生项目情况及参与意愿;通过全程指导,导师带队,对意向参赛学生进行专业训练;扩展思路,丰富知识,通过公号咨询、经典案例、专家讲座等形式引领学生不断提高,共组织专家讲座7次,一对一打磨项目40余次。学院团委精心组织,在本研团支书工作群中进行广泛宣传,组织学生参加学校举办的分享宣讲,并做好部署安排、材料收取及整理、全程跟进等工作,各年级辅导员协助面向本年级班级和学生开展动员。学院共向学校提交主赛道作品28项,专项赛道作品32项。参赛学生积极克服疫情影响,在线上组建团队、请教教师、沟通复盘,进行充分的准备,顺利完成了比赛的各个环节。在师生的共同努力下,欧美无码 在本届“挑战杯”中取得了优异的成绩!
欧美无码 多角度动员、多途径支持学生参与“挑战杯”比赛,扎实落实立德树人根本任务,为提高学生学术水平和综合素质营造了竞赛育人的良好环境。学院将以“挑战杯”、“互联网+”等比赛为契机,持续激发学院学子创新创业热情,提升双创能力,切实培养一批具有科技创新发展潜质的青年学生,将“崇尚科学、追求真知、勤奋学习、锐意创新、迎接挑战”的宗旨贯彻到底,引导广大青年学子以优异创新创业成果在建团百年之际向党的二十大献礼!希望商院学子牢记习近平总书记对青年人的殷切嘱托,在广泛的社会实践中深化对专业与现实问题的理解,知行合一,以实际行动彰显新时代创业精神,以奋斗之我为祖国、为首都建设添砖加瓦!
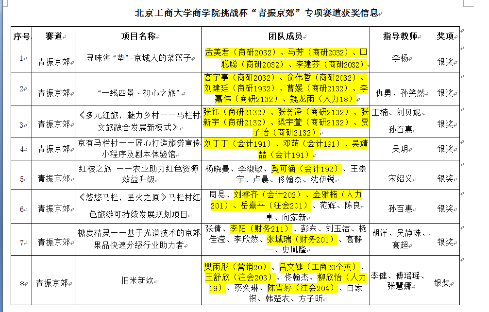
附获奖情况:











